![]() |
KD Reports API Documentation
2.1
|

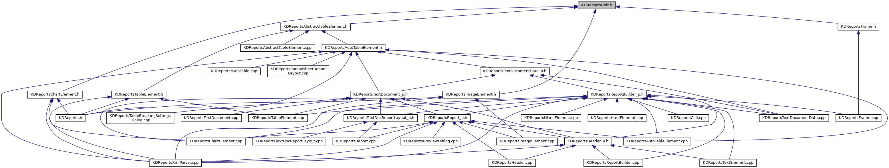
Go to the source code of this file.
Namespaces | |
| KDReports | |
Enumerations | |
| enum | KDReports::Unit { KDReports::Millimeters, KDReports::Percent } |
© 2007-2021 Klarälvdalens Datakonsult AB (KDAB)
https://www.kdab.com/development-resources/qt-tools/kd-reports/